Challenge
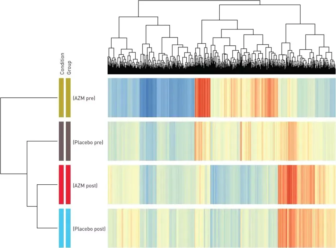
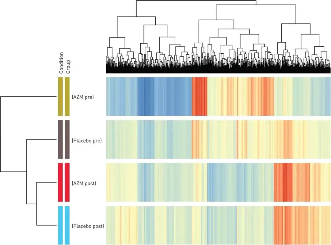
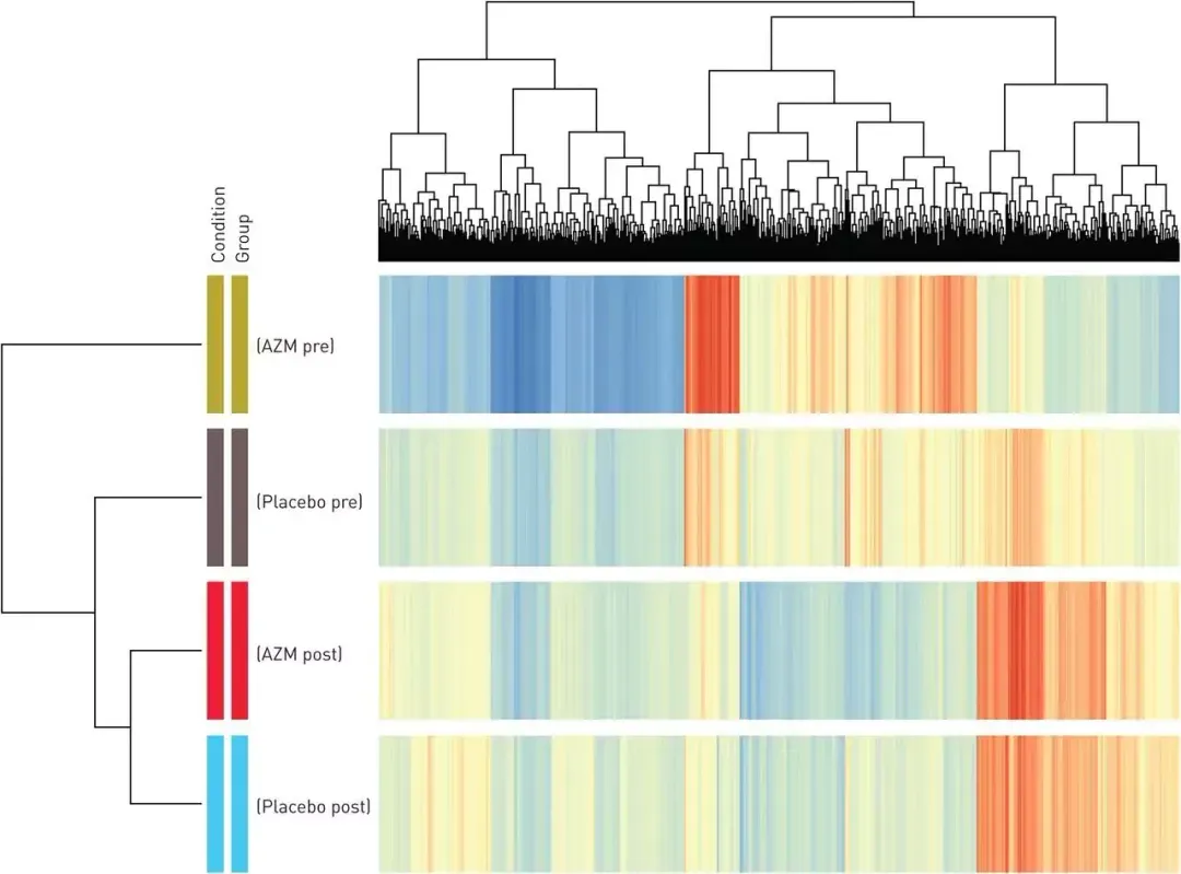
Gene cluster analysis: Understanding genetic diseases.
Speed vs IHEA
85×
faster execution
Speed vs QKBP
4.1×
faster execution
Quality vs QKBP
21×
better solution quality
This chart shows the solution quality evolution using the Relative Percentage Deviation (RPD) from optimal solutions, displayed on a logarithmic scale. Lower RPD values indicate better performance, with our transformation positioning better quality higher on the plot. Results are combined from testing on benchmark instances ranging from size 100 to 10,000 (StandardQKP, QKPGroupII, QKPGroupIII, and LargeQKP).
From round 64 onwards, TIG algorithms demonstrate superior solution quality compared to established state-of-the-art methods. The consistent improvement in RPD values shows how our competitive ecosystem drives algorithmic innovation, achieving solutions that are 21× better than QKBP (2025).
The dramatic improvement from round 44 to 64 illustrates the power of iterative refinement within the TIG protocol, where each algorithm builds upon previous innovations while competing for rewards. Read the complete research analysis for detailed methodology and benchmarking results.
The aim is to maximize the value of individual items placed in the knapsack while satisfying a weight constraint. However, pairs of items also have positive interaction values, contributing to the total value within the knapsack.
For our challenge, we use a version of the quadratic knapsack problem with configurable difficulty, where the following two parameters can be adjusted in order to vary the difficulty of the challenge:
The larger the , the more number of possible , making the challenge more difficult. Also, the higher , the less likely a given will be a solution, making the challenge more difficult.
The weight of each of the is an integer, chosen independently, uniformly at random, and such that each of the item weights , for . The values of the items are nonzero with a density of 25%, meaning they have a 25% probability of being nonzero. The nonzero individual values of the item, , and the nonzero interaction values of pairs of items, , are selected at random from the range .
The total value of a knapsack is determined by summing up the individual values of items in the knapsack, as well as the interaction values of every pair of items , where , in the knapsack:
We impose a weight constraint , where the knapsack can hold at most half the total weight of all items.
Consider an example of a challenge instance with and . Let the baseline value be 46:
weights = [39, 29, 15, 43]
individual_values = [0, 14, 0, 75]
interaction_values = [ 0, 0, 0, 0
0, 0, 32, 0
0, 32, 0, 0
0, 0, 0, 0]
max_weight = 63
min_value = baseline*better_than_baseline = 69The objective is to find a set of items where the total weight is at most 63 but has a total value of at least 69. Now consider the following selection:
selected_items = [2, 3]When evaluating this selection, we can confirm that the total weight is less than 63, and the total value is more than 69, thereby this selection of items is a solution:
In TIG, the baseline value is determined by a two-stage approach. First, items are selected based on their value-to-weight ratio, including interaction values, until the capacity is reached. Then, a tabu-based local search refines the solution by swapping items to improve value while avoiding reversals, with early termination for unpromising swaps.
The Knapsack problems have a wide variety of practical applications. The use of knapsack in integer programming led to breakthroughs in several disciplines, including energy management and cellular network frequency planning.
Although originally studied in the context of logistics, Knapsack problems appear regularly in diverse areas of science and technology. For example, in gene expression data, there are usually thousands of genes, but only a subset of them are informative for a specific problem. The Knapsack Problem can be used to select a subset of genes (items) that maximizes the total information (value) without exceeding the limit of the number of genes that can be included in the analysis (weight limit).

Figure 1: Microarray clustering of differentially expressed genes in blood. Genes are clustered in rows, with red indicating high expression, yellow intermediate expression and blue low expression. The Knapsack problem is used to analyse gene expression clustering.